张勇课题组合作揭示围术期神经认知障碍背景下参与记忆和认知功能的关键脑区及其发病机制
围术期神经认知障碍(PNDs)是指术后出现的一系列认知功能损害,包括记忆力减退、注意力难以集中以及执行功能障碍等。其发病机制复杂,可能涉及术后神经炎症、氧化应激、自噬功能障碍及突触功能受损等多种因素。谷氨酸作为中枢神经系统主要兴奋性神经递质,在突触传递和脑功能中发挥核心作用。然而,过量释放的谷氨酸可导致兴奋性毒性,破坏神经元网络功能、损害信息处理能力,最终引发神经元损伤或死亡。手术创伤引发的炎症反应可能间接影响谷氨酸释放,如白细胞介素-1β(IL-1β)等炎症因子可激活小胶质细胞,进而调控突触前神经元功能及谷氨酸释放。
2025年10月17日,北京大学基础医学院、IDG麦戈文脑科学研究所张勇课题组,与香港大学黄田镇课题组在《Neuroscience Bulletin》合作发表题为“ Modulation of Glutamate Release by Dexmedetomidine Preserves Dendritic Spines and Alleviates Cognitive Impairment in a Murine Model of Perioperative Neurocognitive Disorder” 的研究论文。本研究旨在探索在PNDs背景下参与记忆和认知功能的关键脑区,如内侧前额叶皮层(mPFC)和海马脑区谷氨酸能神经传递的作用机制。通过建立PNDs小鼠模型,综合运用行为学、分子生物学、电生理记录及双光子活体成像等技术,系统探究了PNDs的发病机制。

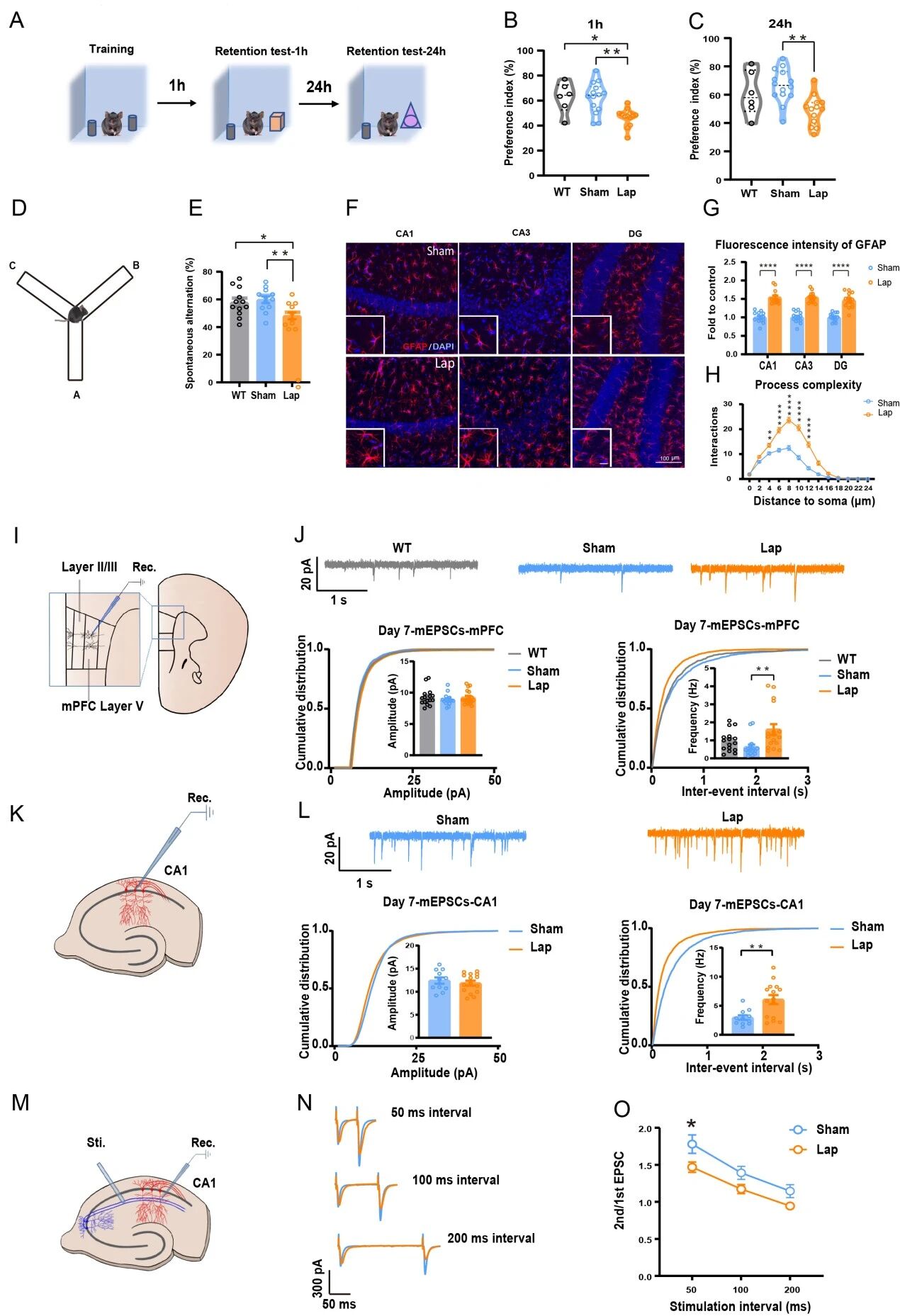
研究人员发现mPFC和海马脑区谷氨酸能神经传递异常是导致术后认知功能障碍的重要因素。术后小鼠出现认知损伤(图1A-1E),mPFC和海马CA1脑区神经元微小兴奋性突触后电流(mEPSCs)频率增加(图1I-1L),该增加可以持续至14天,但对抑制性神经传递无显著影响,手术还可增强谢弗侧支通路突触前终末的谷氨酸释放(图1M-1O)。此外,腹部手术会激活小胶质细胞和星形胶质细胞(图1F-1H),导致中枢炎症标志物水平升高,并降低兴奋性氨基酸转运体2(EAAT2)的表达。

图1术后小鼠出现认知功能损伤,神经炎症反应以及突触前谷氨酸的异常释放。A-C 新颖物体识别实验结果。D-E Y迷宫实验结果。F-H 海马脑区术后星型胶质细胞荧光强度和分支。I-J mPFC脑区微小兴奋性突触后电流的频率和幅度。K-L 海马CA1脑区微小兴奋性突触后电流的频率和幅度。M-O 谢弗侧支通路的Pair-pulse ratio。
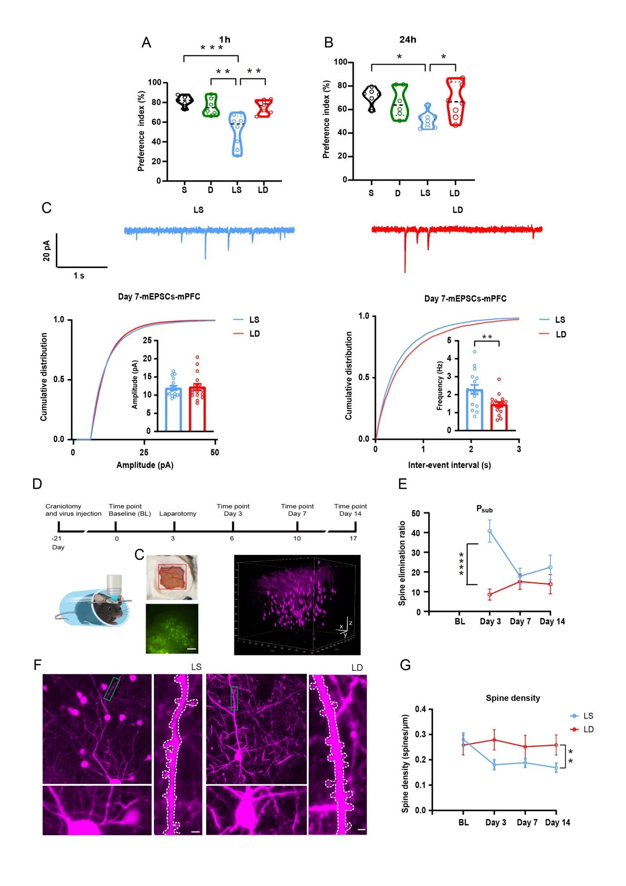
右美托咪定是一种选择性α2-肾上腺素受体激动剂,既往研究证实其可通过作用于突触前α2-肾上腺素受体抑制谷氨酸释放。研究人员发现右美托咪定在PNDs模型中能够改善术后认知 (图2A-2B),抑制突触前谷氨酸释放(图2C)、增加EAAT2的表达,显著减轻神经炎症反应、维持神经元结构复杂性和树突棘稳定性(图2D-2G),从而有效改善术后认知缺陷。这些发现深化了我们对PNDs发病机制的认识,并为潜在干预策略提供了线索。

图2右美托咪定显著改善小鼠的认知损伤,减少突触前谷氨酸的释放和树突棘的丢失。A-B 术后给予右美托咪定的新颖物体识别实验结果。C 术后给予右美托咪定的mPFC脑区微小兴奋性突触后电流的频率和幅度。D-G 双光子活体成像检测右美托咪定对树突棘的影响。
原文链接
https://link.springer.com/article/10.1007/s12264-025-01518-w